Башкы бет
Журнал жөнүндө
Ред коллегия
Биз жөнүндө
Жетекчилик
Структура
Авторлор үчүн
Макалалар
Байланыштар
Башкы бет
/
Структура
/
Б.Осмонов атындагы Ж...
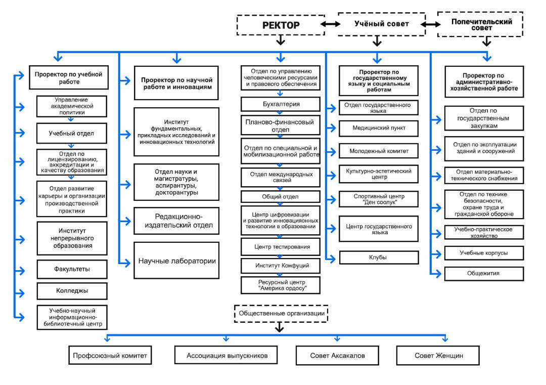
Б.Осмонов атындагы ЖАМУнун структурасы
10
6